DolphinDB Tensor 及 LibTorch 模型推理插件使用教程
在 TensorFlow, PyTorch 等现代机器学习库中,类似于多维数组的张量(Tensor) 被视作核心的数据结构,是处理数据的基本单位。Tensor 不仅能存储数据,还支持一系列如加法、乘法、转置等操作以实现数据的灵活转换与处理。这些操作经过深度优化,能够无缝对接 CPU 与 GPU 等多种硬件平台,从而加速数据处理流程,且满足从基础到复杂多变的计算需求。Tensor 能够灵活地表达从简单的一维向量到复杂的多维矩阵、乃至更高维度的数组,这一特性让它成为执行各种数据类型科学计算(包括图像、声音、文本等)的理想选择。
对此,DolphinDB 实现了自己的 Tensor 数据形式,并开发了如 LibTorch 等模型推理插件,方便用户在 DolphinDB 环境中完成模型的加载和推理。
本文将介绍 DolphinDB 开发的 Tensor 数据形式的实现原理,以及在机器学习领域中的应用示例。
1. DolphinDB Tensor 介绍
DolphinDB 开发的 Tensor 数据形式允许用户完成从普通数据库数据到 Tensor 数据形式的转换,以便于开发和部署机器学习模型。此外,DolphinDB 还推出了用于深度学习模型推理的插件,如 LibTorch,让用户在数据库环境内即可完成模型的加载与预测。
1.1 设计目的
在深度学习和机器学习领域,张量(Tensor)是一个核心概念,广泛用于对多维数据的处理。为了与深度学习框架(如 PyTorch)更好地集成,DolphinDB 引入了 Tensor 数据结构。
目前在 DolphinDB 中,Tensor 主要通过函数tensor生成,并且生成的 Tensor 主要在 DolphinDB
的插件(如 LibTorch 等)中使用,用于与深度学习框架进行数据交换或处理。
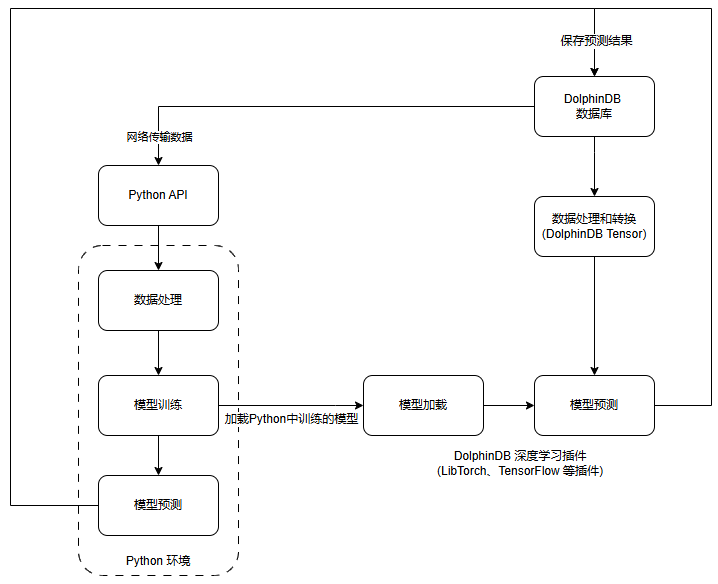
在 DolphinDB 支持 Tensor 数据形式之前,需要通过 Python API 拿到 DolphinDB 中的数据,在 Python 环境中使用如 PyTorch、TensorFlow 库进行模型预测。
而在 DolphinDB 推出 Tensor 数据形式和深度学习模型推理插件之后,用户无需将数据传输到 Python 环境中进行预测,而是在 DolphinDB 数据库环境中就可以完成对数据的处理,然后将得到的 Tensor 数据通过深度学习插件输入到加载的模型完成预测。这样提供了一个更加便捷灵活的数据处理和模型预测的解决方案。
1.2 实现原理
Tensor 是行优先的多维数组,其实现类似于 Torch 的 strided tensor,即一块连续的内存区域 storage,以及相关的类型、形状、步长等元信息:
Tensor 数据的存储方式由 shape 和 strides 决定,两者都为整型数组,数组的长度为 Tensor 的维度。shape[i] 表示第 i 个维度的 size;strides[i] 表示在第 i 个维度中,一个元素与下一个元素的距离。
数据的长度为 n,则 i=0 表示最高维度;i=n-1 表示最低维度。
2.LibTorch 模型推理插件
PyTorch 是一个流行的机器学习库,广泛用于深度学习领域,它提供了灵活的编程环境,易于使用的 API,并支持 GPU 加速。LibTorch 继承了 PyTorch 的许多特点,但专门为 C++ 用户设计。这使得 C++ 开发者可以利用 PyTorch 的强大功能,无需使用 Python。
使用 DolphinDB 的 LibTorch 插件,您可以在 DolphinDB 中轻松地加载预训练的 LibTorch 模型,并直接使用 DolphinDB 数据库中的数据作为输入,在数据库环境内完成预测操作。
2.1 安装与加载
LibTorch 插件可以在 3.00.1 版本及以上的 Shark(GPU 版 DolphinDB)中通过插件市场进行下载安装,提供 CPU 和 GPU 两个版本的插件。
节点启动后,连接节点并在 GUI(或 VS Code、Web UI)等 DolphinDB
客户端中执行installPlugin函数,则可以下载到与当前 server 版本适配的 LibTorch
插件文件,插件文件包括插件描述文件及插件的二进制文件。
installPlugin("LibTorch") // 下载 CPU 版本的 LibTorch 插件
installPlugin("GpuLibTorch") // 下载 GPU 版本的 LibTorch 插件
在脚本中调用插件相关的接口前,需要先加载插件,在 GUI(或 VS Code、Web UI)等客户端中执行
loadPlugin("LibTorch") 即可完成加载。
如果加载插件时遇到 "The module [LibTorch] is already in use."
报错,这是因为重复执行了loadPlugin加载插件。节点启动后,只允许加载一次 LibTorch
插件,即可在任意会话中调用该插件提供的函数。
可以通过 try-catch 语句捕获这个错误,避免因为插件已加载而中断后续脚本代码的执行。
try{
loadPlugin("./plugins/LibTorch/PluginLibTorch.txt")
} catch(ex) {
print ex
}
2.2 模型文件格式
LibTorch 插件无法直接加载 PyTorch 模型文件格式,而是需要 TorchScript 模型文件格式。可以通过在 python
中简单地调用torch.jit.trace或者torch.jit.script完成从
PyTorch 到 TorchScript 模型文件格式的转换。
# 通过 torch.jit.trace 进行模型转换
traced_model = torch.jit.trace(model, example_input)
# 保存供 LibTorch 插件加载使用
traced_model.save("model.pt")
LibTorch 插件使用的是 2.1 版本的 LibTorch 库,为避免训练、加载和预测模型时使用的 PyTorch 版本不同导致产生兼容性问题,推荐使用 2.0 及以上版本的 PyTorch 进行模型训练。
2.3 Tensor 数据类型转换
LibTorch 插件要求预测的数据输入形式是 DolphinDB Tensor,可以使用 tensor 函数将
DolphinDB 其他的数据形式转换为 Tensor 形式,如下是具体的转换规则:
|
其他数据形式 |
DolphinDB Tensor |
|---|---|
| Scalar | 1 维 Tensor |
| Vector | 1 维 Tensor |
| Matrix | 2 维 Tensor |
| Table | 2 维 Tensor |
| Tuple of Vector(即 Tuple 的每个元素都为 Vector) | 2 维 Tensor |
| Tuple of Matrix(即 Tuple 的每个元素都为 Matrix) | 3 维 Tensor |
| Tuple of (Tuple of Vector) | 3 维 Tensor |
| Tuple of (Tuple of (Tuple of …)) | n 维 Tensor |
// 标量转为 tensor
tensor(3)
/* 输出一个长度为 1 的 1 维 tensor<int[1]>:
0: int 3
*/
// 向量转为 tensor
tensor(1 2 3)
/* 输出一个长度为 3 的 1 维 tensor<int[3]>:
0: int 1
1: int 2
2: int 3
*/
//列式元组转为 tensor
tp = [[1.3,2.5,2.3], [4.1,5.3,5], [4.1,5.3,5]]
tp.setColumnarTuple!()
tensor(tp)
/* 输出一个 2 维 tensor<double[3][3]>:
0: double[3] [1.3, 2.5, 2.3]
1: double[3] [4.1, 5.3, 5]
2: double[3] [4.1, 5.3, 5]
*/
另外还需要注意的是,在 DolphinDB 场景中,普通的 tuple of vector 的每一个元素都是代表一列,和 Python 不同,如:
t = [[1,2],[3,4],[5,6]]
tensor(t)
[1,2], [3,4], [5,6] 每个分别代表一列,所以共有两行三列,转换成的 Tensor 如下:

可以使用 setColumnarTuple! 函数,将该 tuple of vector 转成行存储的形式,如
t = [[1,2],[3,4],[5,6]].setColumnarTuple!()
tensor(t)
这样处理后[1,2], [3,4], [5,6]每个分别代表一行,所以是三行两列,转换成的 Tensor 如下:
同样,如果输入的是多重嵌套的数组,且也希望按照行存储形式转换成 Tensor
时,也需要通过setColumnarTuple!函数处理,如下:
data = [[[1,2],[3,4],[5,6]], [[7,8],[9,10],[11,12]]]
tensor(data) // 按列存储方向解析,转换成 2 * 2 * 3 形状的 tensor
for (i in 0: size(data)) {
data[i] = data[i].setColumnarTuple!()
}
tensor(data) // 按行存储方向解析,转换成 2 * 3 * 2 形状的 tensor
2.4 基础接口使用说明
LibTorch
插件主要有和load两个接口,用于加载模型文件和进行预测操作。predict
通过接口加载模型文件,加载后返回一个句柄,并在会话结束时自动释放。参数
modelPath 是一个 STRING 类型标量,指定加载模型文件的路径。load
model = LibTorch::load("path/model.pth")
通过predict接口进行预测,输入数据得到预测结果。
tensor1 = tensor([[0.7740, -1.7911], [0.0267, 0.1928]])
tensor2 = tensor([[0.0267, 0.1928], [-1.6544, 1.2538]])
ans = LibTorch::predict(model, [tensor1, tensor2], true)
接口predict的第一个参数 model 是加载模型得到的句柄;第二个参数 input
是输入数据,要求是一个 Tensor 对象或由多个 Tensor 对象组成的数组;第三个是可选参数 parseResult
用来指定是否解析预测结果,为 false 时predict接口返回 Tensor 形式的结果,默认为
true,此时返回嵌套数组形式的结果。
3. 案例演示
本例以预测未来股票收盘价的模型为例,来展示模型加载和预测的操作过程,脚本代码见附录 1。
首先在 Python 中训练一个模型,该模型使用了 LSTM(Long Short-Term Memory) 模型,旨在根据过去的收盘价数据预测未来的股票收盘价,模型的每个输入样本只有一个特征,即股票的收盘价。模型定义脚本见附录 2。
将某标的一年的收盘价数据导入到 DolphnDB server 中,之后通过该数据来预测未来的股票收盘价,导入脚本如下:
data_vector = float(loadText("/path/closing_prices.csv").Closing_Price)
定义输入数据预处理函数。
//模型预测需要三维结构,所以需要对输入数据做预处理
def prepareData(data_vector){
// 对数据进行归一化操作,归一化到 [-1,1]范围
minv = min(data_vector)
maxv = max(data_vector)
data_normal = 2 * ((data_vector - minv) / (maxv - minv)) - 1
// 按照 20 大小的滑动窗口展开成3维预测数据
input = []
aggrJoin = defg(mutable re, data){
re.append!(matrix(data))
return 0
}
moving(aggrJoin{input}, data_normal, 20)
return input
}
输入数据集预处理,并将数据转换成 Tensor 形式。
input_data = prepareData(data_vector)
input = tensor(input_data)
加载 LibTorch 模型文件,传入数据进行预测。
model = LibTorch::load("/path/scripted_model.pth")
output = LibTorch::predict(model, input)
对预测的结果做反归一化处理,得到预测的未来股票收盘价结果。
maxv = max(data_vector)
minv = min(data_vector)
result = (output + 1) * (maxv - minv) / 2 + minv
4. 总结
本篇文章介绍了 DolphinDB 中的 Tensor 数据形式和 LibTorch 模型推理插件使用。文章说明了如何在 DolphinDB 环境中将常规的如向量、矩阵、表等数据转换为 Tensor 形式,并将其用作模型输入以生成预测结果,提供了一个在数据库环境中完成数据查询、数据处理、模型预测的解决方案。
